欢迎光临河南创卓仓储科技股份有限公司!我司主要从事粮情测控系统、智能通风设备等电子产品的研制开发,期待与您的合作!
042024-07

您了解储粮技术目前的发展现状吗?以及粮食储存安全要素分析,小编整理了一些内容,希望对您有所帮助。

发布:2024-07-04    浏览:222 次    来自:本站

    从影响粮食储存安全的角度出发,就储存过程中涉及到的水分、不完善粒、霉变等粮食基本特性以及储存环境、虫害、微生物等多方面问题进行论述,并重点梳理了几种绿色储粮技术分析其在使用中的优缺点及未来的发展方向,以期为相关行业的从业人员提供指导和帮助。

   粮食是国之根本,是国民经济稳定发展的战略性物资。随着中美贸易摩擦,国际地域的紧张局势,我国及时发布了粮食安全保障法,凸显了粮食安全的战略地位。粮食是有生命、有能量的有机物,粮食储藏是粮食安全的重要环节,在储存期间,如果储存条件或环境不适宜,就会因粮食自呼吸、害虫侵害等导致各项指标降低,甚至发热、受潮导致霉变,直接影响着粮食的储存安全。据农业检测部门统计,我国因保管不善导致的粮食损耗率逐年增加,截止2017年粮食损失达到了8%。然而,我们国家是粮食进口大国,粮食进口量已从2002年的1 417万t增加至2021年的16 454万t,增加10.6倍,年均增长13.78%。随着科技发展,人们生活水平的提高,新型绿色的储粮技术成为当前粮食储存系统研究的热点。从入库的粮食质量和储存环境方面分析了粮食储存的安全要素,并概述绿色储粮的几种技术,分析其在使用中的优缺点及未来的发展方向,为安全储粮提供参考。

1、影响粮食储存安全要素分析

1.1 入库的粮质

1.1.1 水分

    水分含量是影响粮食质量最基本的要素之一,不仅直接决定粮食籽粒内部的新陈代谢速率,同时也直接影响粮食籽粒与外部其他环境因素相互作用的剧烈程度。粮食含水量越大,呼吸作用越强,CO2释放量明显越大,会消耗更多的营养成分,降低粮食品质。胡小荣等分析了同一温度条件,种子不同含水量情况下的呼吸作用,结果表明,在20℃的温度条件下,随着含水量的升高,呼吸作用增强,CO2释放量增大。水分含量超标更容易造成粮食局部发热,甚至霉变。蔡静平等将小麦水分调整为12.5%~15.5%,在15~35℃条件下观察霉菌的活动情况,结果表明,13.0%水分的小麦在任何温度下都可以有效地抑制霉菌生长,保证粮食品质;超过13.0%水分的小麦,在不同温度下带菌量均有明显的增长,甚至是霉变。因此,粮食的水分含量是保障粮食安全的重要因素。我们国家现行的国家标准中,规定了不同类型粮食的安全储存水分,如GB 1353—2018《玉米》中规定,玉米的水分含量不应超过14.0%;GB1351—2008《小麦》中则规定,小麦的水分含量不应超过12.5%。由于地区气候的不同,安全水分含量也不同,均不宜超过当地的安全水分。

1.1.2 不完善粒

    不完善粒指受到损伤尚有使用价值的籽粒。粮食的不完善粒是影响粮食质量的一项重要的参数,因为不完善粒极易受到害虫和霉菌的侵害,影响粮食的品质等级。薛勇等研究了玉米不完善粒对脂肪酸值的影响,结果表明不完善粒含量越高,随之玉米脂肪酸值含量越高。孙宝胜研究了小麦不完善粒与呕吐毒素含量的变化关系,结果表明,呕吐毒素的含量随着不完善粒的增加而呈现上升趋势,两者存在正相关性。因此,保证粮食品质就必须保证粮食的不完善粒含量。我们国家现行的GB 1353—2018《玉米》中规定,一等玉米不完善粒不能超过4.0%,而五等玉米不能超过15.0%;GB 1351—2008《小麦》中则规定,一级小麦不完善粒不能超过6.0%,而五级小麦不能超过10.0%。

1.1.3 生霉粒

    生霉粒是表面已明显发霉变黑的粮食粒。我国调查了主要粮食微生物区系,共查出霉菌属50个,霉菌282种。稻谷中真菌30属84种;小麦中真菌30属101种;玉米中真菌25属58种。粮食的生霉和霉变,会导致微生物大量滋生繁衍,增加粮食水分、升高粮食温度、加快粮食陈化速度,降低粮食的储藏周期和食用价值,同时也会影响粮食安全稳定。

    耿玉辉等研究了玉米呕吐毒素、赤霉烯酮与生霉粒的关系,结果表明当玉米生霉粒超过2%时,呕吐毒素超标率为60%,赤霉烯酮超标率为80%。李改婵等研究了呕吐毒素、玉米赤霉烯酮、黄曲霉毒素B1与生霉粒的关系,结果表明在生霉粒含量为2%时,呕吐毒素、玉米赤霉烯酮、黄曲霉毒素B1含量与生霉粒呈正相关,相关系数分别为0.9561、0.9061和0.9702。显然,生霉粒越多,霉变越严重,毒素含量随之越高。我国现行GB 1353—2018《玉米》中规定,玉米霉变粒含量不能超过2.0%。

1.1.4 杂质含量

  粮食的杂质是指除粮粒以外的物质,包含无机杂质、有机杂质和筛下物。粮质纯净无杂质,是保障粮食安全的基础条件,也是衡量粮食质量的重要指标。杂草、废土、沙石等杂质参混在粮食内,极易滋生害虫、产生霉菌,甚至造成粮食霉变,影响着粮食的品质及安全稳定。我国现行的GB/T 29890—2013《粮油储藏技术规范》中规定,粮食的杂质含量不宜大于1%。

1.1.5 害虫和螨类

   害虫和螨类,是粮食生长过程中主要的有害生物,直接影响粮食的质量与产量。我国粮食昆虫有236种,粮食螨类100多种。据调查我国每年粮食损失8%,其中虫害造成的损失高达5%。

害虫和螨类依靠进食粮食来维持生存,所产生的分泌物、尸体会对粮食造成污染。张玉荣等研究了5头/kg、10头/kg、15头/kg蛀食性害虫米象、玉米象、谷蠹在28±1℃条件下,感染120 d对小麦品质的影响,结果表明,感染后的小麦水分含量、虫蚀粒率以及脂肪酸值呈上升趋势,而千粒重及吸水率则下降,小麦品质下降显著。研究表明,温度在18~32℃范围内,有助于虫害生长繁殖;温度在35℃以上或18℃以下,则明显抑制虫害生长甚至生存。我国现行的GB/T 29890—2013《粮油储藏技术规范》中规定,虫害密度不宜超过5头/kg。

1.2 储存环境

   粮食极易受到储存环境的影响而产生劣变,主要影响因素有温度、湿度及虫害等。良好的储存环境是安全保粮的基础,粮食应储存在清洁、干燥、防潮、防高温、防虫害的仓库内,不得与有毒有害的物质或水分较高的物质混存。粮仓是粮食储存最基本的设施,也是粮食稳定储存的要素之一。粮仓应提升储存条件,增设温控监测、联锁通风、环流熏蒸等必要的自控设备,确保粮食储存安全[16]

1.2.1 基础设施

  防风、防雨、防虫是粮食储存仓房最基础的要求。提高储存空间的密闭性可以有效防止储粮局部增温,降低陈化速度,减少损耗。而仓房的不规则透风、漏雨等极易使粮食局部积热,加速霉变,降低品质。粮库应完善储存条件,及时通风,保障粮食储存稳定安全。

1.2.2 温度

  粮食在长期存储过程中,储存温度是影响粮食品质的重要参数之一,当粮食的温度升高时,会引发结露、霉变、虫害等一系列问题,进而导致发芽率及品质下降。陈玉兰[17]研究了稻谷储藏过程中温度变化对品质的影响,结果表明,降温储存的稻谷,最高温度为23.5℃,黏度、发芽率分别下降1.6 mm2/s、5%,脂肪酸值上升1.7 mg KOH/100 g;而未降温的稻谷,最高温度升至29.5℃,黏度、发芽率分别下降3.2 mm2/s、16%,脂肪酸值上升2.2 mg KOH/100 g。李倩倩等[18]将不同水分含量稻谷分别在15℃、19℃及23℃的条件下储藏270d,结果表明,15~19℃条件下可以延缓脂肪酸值增长,发芽率维持在93%~99%;而19~23℃时,脂肪酸值快速升高,发芽率呈下降趋势,仅为82.67%~79%。粮食储存温度越高,品质劣变速度越快。因此,温度控制在20℃以内,可以很好保证粮食的储存品质及安全。

1.2.3 湿度

    在一定的温度控制下,高湿度会影响粮食的储藏品质,加快陈化速度,并且为微生物及虫害的滋生繁衍创造条件。王娜研究了在储藏温度为30℃,相对湿度为45%、65%、85%条件下对稻谷品质的影响,结果发现,随着相对湿度的增加,在相对湿度为85%条件下,较初始时总淀粉含量、赖氨酸含量、粗脂肪含量及粗蛋白含量分别下降了6.12%、32.0%、27.6%、0.55%,而脂肪酸值分别升高了77.08%、81.06%、87.80%。刘璐等研究了24℃条件下,相对湿度为65%、75%、85%、95%时的马六甲肉食螨生长繁殖情况,结果表明,相对湿度为65%时,肉食螨发育周期最长,平均为18.6 d,而相对湿度为95%时,肉食螨发育周期最短,平均为12.6 d。可见,粮食储存的相对湿度越低,维持粮食品质及抑制霉菌虫害生长的效果越明显。

2、粮食储存技术应用现状与发展

2.1 入库粮质控制

  高品质粮食是安全储粮的前提条件,不同品质的粮食应按照相应种类、等级、年份的质量标准进行分开储存。入仓粮食应该严格监控水分含量、杂质、不完善粒、霉变等因素,特别注意入仓粮食的含水量,当水分含量超过安全水分时,必须进行干燥处理,符合安全水分及储存条件后,方可进行入库。粮食局部升温、滋生虫害、霉变等情况都与入库粮食的品质,如粮食自身水含量、杂质含量存在密切关系。因此,入库粮食的高品质是保持粮食安全稳定储存的最根本条件,低品质粮食会对储粮造成无限的安全隐患。

2.2 低温储存技术

  低温储粮是将粮堆平均温度控制在15℃以下,局部最高温度低于20℃的储存模式。降低温度可以明显抑制各种微生物及虫害的滋生繁衍,维持粮食初始水分,减少粮食的储藏损耗,保证粮食的原有品质,延缓粮食的陈化速度,是当前最为绿色的储粮技术,也是未来储粮技术的应用方向。

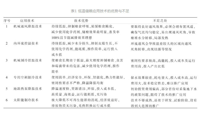
  余军林研究了谷物冷却机对浅圆仓储粮的影响,结果表明,谷物冷却低温储粮相比自然通风降温储粮的最高温度下降10℃,自然通风脂肪酸值变化是低温储藏脂肪酸值的3倍多,且发现了大量害虫。郝梅梅等研究了地源热泵技术对高大平房仓储粮品质的影响,结果表明,地源热泵技术可以将储藏温度长时间控制在13.5℃,水分含量由13.46%降至12.81%,脂肪氧化酶的活性降低了93.08%,减缓了粮食劣变。芦建宏分析了内环流控温储粮的效果,结果表明,内环流技术可以将小麦温度由20.7℃降至17.8℃,湿度由49.2%降至24%,水分由11.3%降至11.2%,有效地抑制虫害、霉菌的繁育,维持小麦水分含量,保证小麦品质及储存安全。现推广应用低温储粮技术主要有机械通风降温、内环流控温、机械制冷控温、专用空调制冷、地源热泵降温、太阳能制冷等技术,各优缺点见表1。降低储藏温度对控制粮食的安全稳定效果显著,是当前主要的措施之一。

微信图片_20240704094925.png

2.3 气调储粮技术

  气调储粮技术是运用制造气体的设施,在密闭的储粮空间中,改变储存环境的气体浓度,如N2、CO2、和O2比例(O2≤2%、CO2≥5%或N2≥97%),构成不利于虫害和霉菌成长发育的环境,抑制粮食呼吸,延缓粮食劣变,最终维护粮食品质及储存安全,是一种很有效的绿色储粮技术。

  劳传忠等研究了低氧条件对米象种群影响,结果表明,28℃的温度条件下,1%氧气含量的米象成虫致死100%需要120 h,而2%氧气含量需要168 h;2%氧气含量的米象成虫90 h内抑制率为99.94%,而5%氧气含量的抑制率为99.26%。刘旭光等[41]研究了二氧化碳气调对稻谷品质的影响,结果表明,采用二氧化碳气调脂肪酸值平均上升0.375,新鲜度平均下降-0.75。高素芬研究认为,98%以上的氮气浓度15 d对玉米象、赤拟谷盗等害虫的致死率为100%;95%~98%的氮气浓度45d对玉米象、赤拟谷盗等害虫的致死率为100%,并对不耐低氧的害虫防止效果明显。

现推广应用的气调储粮技术主要有低氧气调储粮、二氧化碳气调储粮及氮气气调储粮等技术,各自的优缺点见表2。气调储存技术可以延缓粮食劣变,其杀虫率均可达到100%,且尾气排放无污染,也是当前粮食储存主要措施之一。但气调储粮存在前期费用投入及运行成本较大等问题,则需进一步改善优化。

微信图片_20240704095114.jpg

2.4 化学防治技术

  化学防治是利用化学药剂来抑制微生物、细菌及虫害的生长繁殖。化学熏蒸是指在密不通风的储存空间内,使用不同含量具有杀菌、抑虫的熏蒸剂,对其加热或加氧化剂以气体的形式对储存的粮食进行熏蒸,达到延长储存时间、保证储存安全的目的。在粮食储存期间,化学熏蒸对粮食的安全储存具有重大意义。

  张瑞迪等研究了磷化氢熏蒸技术杀虫效果,结果表明,在磷化氢剂量为3.6 g/m3条件下,熏蒸2h仓内浓度达到最大,熏蒸5 h试验虫害均以致死。汪涛等研究了低剂量硫酰氟在低温下的杀虫效果,结果表明,控制温度在15℃内,10 g/m3的低剂量硫酰氟循环熏蒸80 h,密闭21 d,可以彻底杀死粮食中的虫害。倪泽洋等则研究了低剂量硫酰氟在低氧下的杀虫效果,结果表明,氧气含量10%、氮气含量90%的条件下,12.30 g/m3、13.83g/m3、16.14 g/m3硫酰氟对粮食中的害虫致死率均为100%,且粮食品质及安全未受到影响。陈志娟等研究了氨气熏蒸降解玉米中黄曲霉素B1,结果表明,在玉米水分含量为20%、温度为37℃、氨气浓度为7.05%、熏蒸96 h的条件下,氨气对黄曲霉素的降解率高达92%,降解效果显著。

    现在推广使用的熏蒸剂主要有磷化物熏蒸剂,如磷化氢、磷化铝等;硫化物熏蒸剂,如硫酰氟、二氧化硫等;以及氨气熏蒸剂等几种化学药剂,各自的优缺点见表3。化学熏蒸防治可以很好地维持粮食的原有品质,保持粮食储存的安全稳定,也是一种很好的储粮措施。但是硫化物熏蒸存在粮食残留量大、投入成本高且尾气排放降解缓慢等问题,推广应用存在局限性。

微信图片_20240704095257.jpg

3、结论与展望

  粮食的水分、不完善粒、生霉粒及杂质含量等指标都会影响粮食的品质,而储存环境的温度、湿度及虫害等更是直接关系到粮食的储存安全及稳定。气调储存技术抑虫、杀虫效果明显,是绿色储粮技术之一,但该技术需持续进行气调,气体浓度低则效果不理想,运行成本较高;化学防治技术渗透能力强,杀虫效果显著,但多数熏蒸后会有残留,气体排放有污染;而低温储存技术杀虫、抑菌效果明显,保持原有水分且排放无污染,是最为理想的储粮方式。随着“绿色储粮”概念的提出,高品质、高营养、低损耗、低污染的需求日益增高,新型的低温储粮技术拥有低能耗、储存周期长、抑制虫害繁衍、降低粮食损耗等巨大优势,被公认为绿色的储粮技术,是未来绿色储粮的发展方向,值得推广应用。近几年,将推广的低温储存技术与气调技术进行有效地结合,通过降低粮食储存温度和改变储存空间的气体浓度等新型模式,更有益于粮食的储存安全及稳定。

以上就是小编整理出来的资料,希望对粮友们有所帮助,有需要详情咨询的合作伙伴请联系河南创卓厂家李经理:13333716115  0371-55661762

 

推荐阅读

百科推荐

常见问题

上一条:您知道粮仓气密性在储粮中的必要性吗?以及在环流熏蒸系统工作中气密性好的对熏蒸粮食达到很好的效果。
下一条:您对河南地上笼通风设备了解有多少?为什么在粮食储存方面非常受欢迎吗?小编给您介绍一下他的优点有哪些?